2025年04月22日
2026年04月01日更新
2026年01月27日更新
2025年12月01日更新
平素よりJ:COMサービスをご愛顧いただき、誠にありがとうございます。
旧型テレビチューナーにて提供しております動画配信サービス「J:COM STREAM」につきまして、
設備の老朽化に伴い、順次サービス提供を終了しております。
詳細な終了スケジュールは、各地域でのサービス終了月が確定次第、本ページや「J:COM STREAM」サービスの画面上などでもご案内いたします。
また、これに伴い、J:COMでは旧型テレビチューナーから最新テレビチューナー「J:COM LINK」への機器交換(無料)を実施しております。
最新テレビチューナー「J:COM LINK」では、引き続き「J:COM STREAM」をご利用いただけますので、
旧型テレビチューナーをご利用中のお客さまにおかれましては、機器交換(無料)のお手続きをお願い申し上げます。
なお、サービス終了間際は、お問い合わせや交換のお申し込みで混み合うことが想定されます。
機器交換の際は、お早めにお手続きをお願いいたします。
※「J:COM STREAM」サービス終了後、地上波・BS・CATVのテレビ放送はこれまでどおりご視聴いただけます。
◆サービス終了に関する詳しいご案内は以下のページをご確認ください。
https://r.jcom.jp/0JosFGj
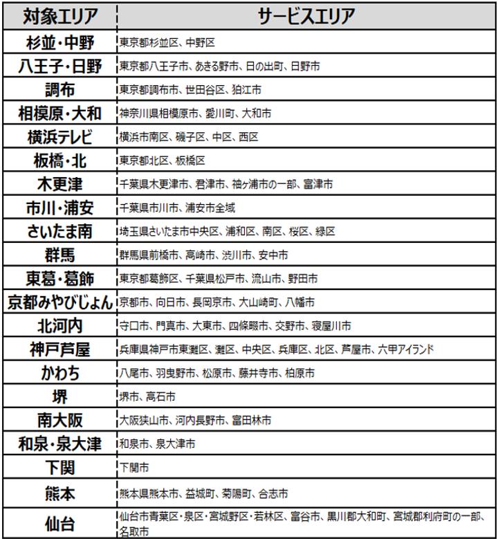
◆サービス終了が決まった地域
※記載のないエリアは、サービス終了日が現時点で確定しておりません。確定次第、掲載いたします
〇2025年10月末サービス終了済み
〇2026年4月末サービス終了予定
〇2026年10月末サービス終了予定
◆最新テレビチューナー「J:COM LINK」の詳細については以下のページをご確認ください。
https://cc-www2.myjcom.jp/special/guide/tv/link/
◆「J:COM LINK」機器交換のWebからのお申し込みはこちら
https://www2.myjcom.jp/join/form/pc/login.php?service=link&state=
ご利用いただいておりますお客さまには大変ご不便をお掛けいたしますが、何卒ご理解ご協力のほどよろしくお願い申し上げます。